• ?
    廣東天鑒檢測技術服務股份有限公司
    400-6898-200
    設為主頁
    收藏
    English

    服務查找:

    • 1
    • 2
    • 3確 認

    報告公示您現在的位置是:首頁 > 新聞資訊 > 報告公示 > 正文

    2016-4潮州港務建設項目職業病危害評價報告網上公開信息表

    時間:2016-05-06  作者:admin  瀏覽:1940 [ 返回 ]

     根據監管部門要求,現將本項目報告部分信息予以公開。

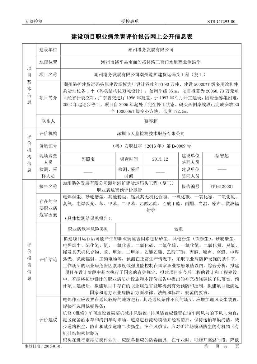
    潮州港務建設項目職業病危害評價報告網上公開信息表-1

    潮州港務建設項目職業病危害評價報告網上公開信息表-1

    ?

    深圳總部

    點擊這里給我發消息

    東莞惠州清遠

    點擊這里給我發消息

    廣州佛山南沙

    點擊這里給我發消息

    中山珠海汕頭

    點擊這里給我發消息

    肇慶江門陽江

    點擊這里給我發消息

    云浮梅州韶關

    點擊這里給我發消息

    百度商橋

    熱線4006898200
    二維碼
    微信服務更貼心

    快速訪問
    天鑒檢測原天鑒測試
    第三方檢測機構介紹
    第三方檢測機構資質
    職業衛生檢測服務
    職業衛生檢測申請
    快速聯系
    電話:400-6898-200
    傳真:0755 26727113
    QQ :2134456687
    郵箱:service@skyte.com.cn
    總部地址:深圳市寶安67區留仙一路甲岸科技園
    版權條款
    版權聲明
    服務條款
    網站地圖
    Copyright©天鑒職業衛生檢測
    粵ICP備13016417號
    戰略伙伴
    意大利Centro Servizi Tecnologici(CST)
    中龍檢驗認證(香港)有限公司
    Top
    91精品久久久久久久99蜜桃