• ?
    廣東天鑒檢測技術服務股份有限公司
    400-6898-200
    設為主頁
    收藏
    English

    服務查找:

    • 1
    • 2
    • 3確 認

    報告公示您現在的位置是:首頁 > 新聞資訊 > 報告公示 > 正文

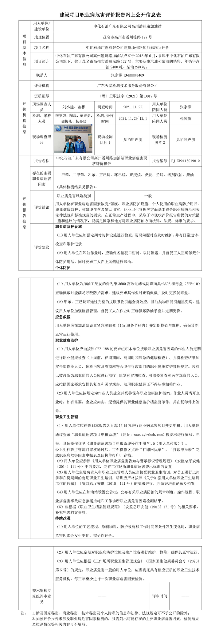
    XP21150198-2中化石油廣東有限公司高州潘州路加油站職業病危害現狀評價報告網上公開

    時間:2022-03-24  作者:admin  瀏覽:590 [ 返回 ]

    ?

    深圳總部

    點擊這里給我發消息

    東莞惠州清遠

    點擊這里給我發消息

    廣州佛山南沙

    點擊這里給我發消息

    中山珠海汕頭

    點擊這里給我發消息

    肇慶江門陽江

    點擊這里給我發消息

    云浮梅州韶關

    點擊這里給我發消息

    百度商橋

    熱線4006898200
    二維碼
    微信服務更貼心

    快速訪問
    天鑒檢測原天鑒測試
    第三方檢測機構介紹
    第三方檢測機構資質
    職業衛生檢測服務
    職業衛生檢測申請
    快速聯系
    電話:400-6898-200
    傳真:0755 26727113
    QQ :2134456687
    郵箱:service@skyte.com.cn
    總部地址:深圳市寶安67區留仙一路甲岸科技園
    版權條款
    版權聲明
    服務條款
    網站地圖
    Copyright©天鑒職業衛生檢測
    粵ICP備13016417號
    戰略伙伴
    意大利Centro Servizi Tecnologici(CST)
    中龍檢驗認證(香港)有限公司
    Top
    91精品久久久久久久99蜜桃